【第56届高博会】关于召开2021素质教育大家谈:跨界与融合论坛的通知
高学会〔2021〕37号
有关单位:
为进一步提升素质教育研究与工作水平,及时总结交流先进的创新实践经验,使素质研究工作更好地体现时代性、科学性、创新性,构建定位明确、层次清晰、衔接紧密的新时代素质教育体系,经研究,中国高等教育学会决定举办“2021素质教育大家谈:跨界与融合”。该论坛是2021年5月21-23日在青岛举办的第56届中国高等教育博览会的组成部分。现将有关事项通知如下:
一、举办单位
(一)主办单位
中国高等教育学会
(二)承办单位
中国高等教育学会大学素质教育研究分会
国药励展展览有限责任公司
二、会议主题
1. 党的教育方针与素质教育;
2. 素质教育:跨界与融合;
3. 书院制与创新人才培养。
三、参会人员
1. 中国高等教育学会领导;
2. 中国高等教育学会大学素质教育研究分会会员高校领导、管理人员、教师和学生;
3. 对素质教育话题感兴趣的社会各界人士。
四、时间和地点
地点:红岛国际会议展览中心
地址:山东省青岛市高新区火炬路326号
报到时间:5月20日全天报到
论坛时间:5月21日,中国高等教育博览会开幕式
5月22日,9:00-12:00,半天会议
(备注:5月21-23日可参加中国高等教育博览会其他活动)
五、报到和会务安排
(一)报到时间地点
1. 通过高博会组委会线上注册系统预订酒店的参会代表于5月20日9:00-22:00在住宿酒店报到并领取资料。
2. 自行预订酒店和现场报名缴费的参会代表于5月20-23日在红岛国际会议展览中心现场报到并缴费。
(二)食宿安排
会议期间组委会提供推荐酒店,自行选择,食宿费用自理。
六、报名及缴费
1. 根据防疫要求,本届高博会会议论坛将进行人数限制,会议需提前报名缴费,报满即止(以线上缴费人数为准)。
2. 已经缴费参加论坛的观众,在其他论坛会议室不超过防疫要求最大承载人数时,可进入参会,否则不能入场,请各位谅解。
3. 参会观众可选择以下方式之一报名:
(1)方式一:登录中国高等教育学会官网(m.zztgwhcm.com)“中国高等教育博览会”或中国高等教育博览会官网(www.heexpochina.com)点击“会议注册”选择“2021素质教育大家谈:跨界与融合”进行在线报名注册会议。
(2)方式二:扫描下方二维码在线注册报名。

注册成功后将自动生成注册ID,注册ID是缴纳会议费的唯一凭据。会议费可以通过注册网站在线缴纳或报到现场缴纳。网上在线缴费为880元/人(在线缴费及注册系统于5月18日20:00全部关闭),报到现场缴费为980元/人。
如果参会代表在线注册报名且使用公务卡完成在线缴费后,可通过网上银行打印交易明细(其中商户名称显示为“首信易支付”“易智付科技有限公司”或“北京智彗科技有限公司”,此为第三方收款平台单位名称)。
会议费发票实行电子发票,由国药励展展览有限责任公司开具。电子发票将于5月1日至6月30日期间开放下载。现场缴费电子发票扫描缴费凭证下方二维码自行开具。
七、防疫要求
为配合做好疫情防控工作,保障广大展商、观众的身体健康和生命安全,本届展会将严格按照国家及地方政府最新疫情防控政策和要求,与相关部门保持密切沟通,特制定展会应急和防控预案,请您予以配合。具体要求如下:
1. 进入展馆、会议区域的所有人员需戴口罩,查验身份证、健康码(或国家政务服务平台防疫健康信息码)、国务院客户端行程卡。
2. 验视健康码(或国家政务服务平台防疫健康信息码)、行程码后,前往登录测温点完成体温测量。
3. 展馆、会议区域、餐厅将根据情况进行限流,如需排队,请您谅解。
4. 各展厅、会议室内有工作人员实时巡查,遇有体温异常、明显咳嗽等症状的及时送至隔离点并将联系医务人员。
八、联系方式
1. 中国高等教育学会大学素质教育研究分会
联系人:隋艺 010-68918556、010-68915227
更多参会及会务服务请联系观众服务工作组(见附件2)。
2. 国药励展展览有限责任公司
会议发票事宜:010-84556560、010-84556675
酒店预订事宜:4008809805
电子邮箱:gbh@zhculture.cn(注册系统关闭前接收会议发票修改),heec123@163.com(注册系统关闭后接收会议发票
修改和退费)
3. 中国高等教育学会
联系人:洪佳、姚旭 010-82289865、82289685
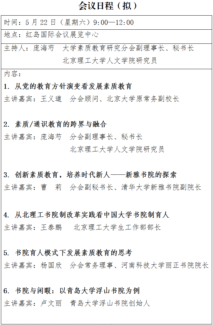
附件:1. 会议日程(拟)

2. 观众服务工作组联系方式
3. 中国高等教育博览会简介

高博会服务号 高博会订阅号
(了解更多大会信息,请关注高博会官方微信账号)
中国高等教育学会
2021年4月12日
关于召开2021素质教育大家谈:跨界与融合论坛的通知.pdf

