第二期全球职业生涯规划师培训班【1月10-14日】
各高等学校:
为进一步加强高校就业指导队伍的专业化和职业化建设,提高就业指导教师的职业生涯规划指导技能,提升教师个体咨询辅导水平,更好地服务大学生就业与职业发展,中国高等教育培训中心决定在武汉举办“第二期全球职业生涯规划师培训班”,现将有关事项通知如下:
一、举办单位
指导单位:中国高等教育学会、武汉大学
主办单位:中国高等教育培训中心
承办单位:北森生涯(北京)教育科技有限公司
二、时间地点
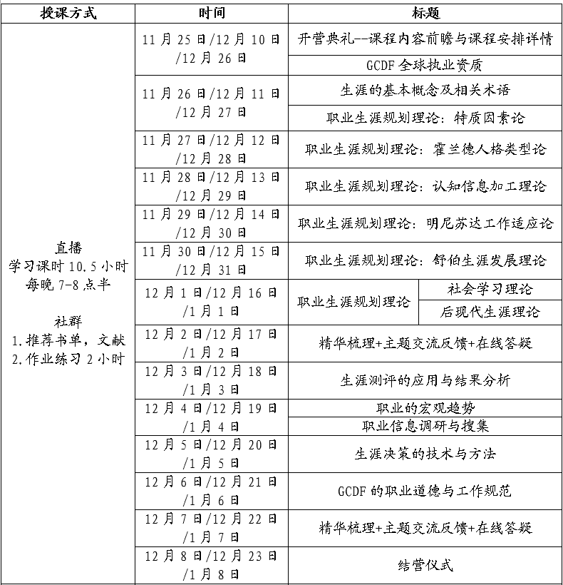
培训时间:2021年11月25日-12月8日、12月10日-12月23日、2021年12月26日-2022年1月8日(线上培训,三个时间段三选一);2022年1月10日-14日(线下培训,10日报到,14日上午离会);
培训地点:湖北省武汉市
三、参加对象
高校就业工作部门及院(系)从事职业生涯咨询的教师、就业指导课程教学的专兼职教师、二级学院副书记、职业规划与就业指导教研室负责人、咨询辅导教师、辅导员、人力资源教师等就业工作者。
四、培训内容


五、报名及缴费
1.报名时间:2021年11月9日-12月24日18:00
2.个人报名请微信扫描下图报名,填写个人信息。
3.收费标准为8300元/人(含培训费、材料费、含证书通过后5年维护费用)。食宿统一安排,费用自理。
4.付款方式
(1)对公转账
账户名称:中国高等教育培训中心
银行账号:110060149018170009965
开户银行:交通银行北京市分行营业部
汇款成功后请将汇款单或截图等凭证发送至中国高等教育培训中心邮箱xiaohanwen@hietr.cn, 汇款请备注“姓名+单位+第二期全球职业生涯规划师培训班”。
(2)支付宝或微信转账请扫描下方图片:

注:交费时请选择对应的培训班、填写实际参会人员姓名和手机号码,并请在备注中注明学校和电子邮箱。
5.培训费电子发票(增值税普通发票)由中国高等教育培训中心统一开具,交费成功并在培训结束后10个工作日内通过邮件发送至订单联系人预留邮箱中,请注意查收。
六、结业证书
参训学员按照规定完成培训课时,颁发中国高等教育培训中心“结业证书”和北森生涯“BCF证书”,证书中注明培训课程名称及学时。
七、疫情防控要求
请参训学员严格遵守武汉市疫情防控各项要求,自觉做好疫情防控工作,配合做好测温、验码等必要事项。
八、联系方式
1.中国高等教育培训中心
萧瀚文:18872285577(微信同号) 027-87689155
2.北森生涯(北京)教育科技有限公司
谈腾腾:15872407976 010-61954725
中国高等教育培训中心
2021年11月8日

